2022年5月2日,歐盟委員向世貿組織(WTO)提交了G/TBT/N/EU/888號通報,提議修訂(EC) No 1907/2006附錄XVII,新增對甲醛和甲醛釋放物質的限制條款。該通報案將開展為期60天的公眾咨詢,并擬于歐盟官方公報發布后第20天生效。
本次提議修訂REACH法規附件XVII 增加甲醛管控,旨在減少通過吸入室內空氣接觸致癌物質甲醛。這一濃度限值應通過減少居住場所以及工人以外的人可能接觸甲醛的其他場所,包括道路車輛內部,為公眾提供高水平的保護; 保護人類健康或安全。
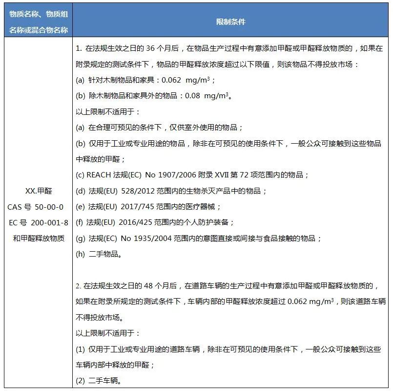
此次擬增加甲醛及甲醛釋放量限制條款如下:

關于甲醛
甲醛在環境溫度和大氣壓條件下是一種高反應性氣體。它在歐洲議會和理事會的第 1272/2008 號條例 (EC) 附件 VI 第 3 部分中被歸類為 1B 類致癌物、2 類誘變劑、3 類急性毒物、1B 類皮膚腐蝕劑和 1 類皮膚致敏劑。
甲醛是一種產量大、用途廣泛的化學品。它也可在人和動物體內內源性產生,是所有細胞必不可少的代謝中間體。在歐盟生產或進口的甲醛中,98%被用作以甲醛為基礎的樹脂、熱塑性塑料和其他化學品生產的化學中間體,這些中間體進一步被廣泛應用。
甲醛基樹脂用于生產各種各樣的物品,這些物品都可能會釋放出甲醛。甲醛基樹脂的主要用途是在人造板的制造中,作為木材顆粒的粘結劑。這種樹脂也用于其他木制產品的生產,如家具和地板,也會用于壁紙、泡沫、汽車和飛機零件、紡織品和皮革等產品。
溫馨提醒
隨著REACH法規的不斷更新,企業面臨的管控要求越來越多,中認聯科建議相關企業提高自己產品的風險意識,及時關注REACH法規更新動態,調整生產策略,確保出口含限制物質的產品符合最新法規管控要求,規避貿易風險!