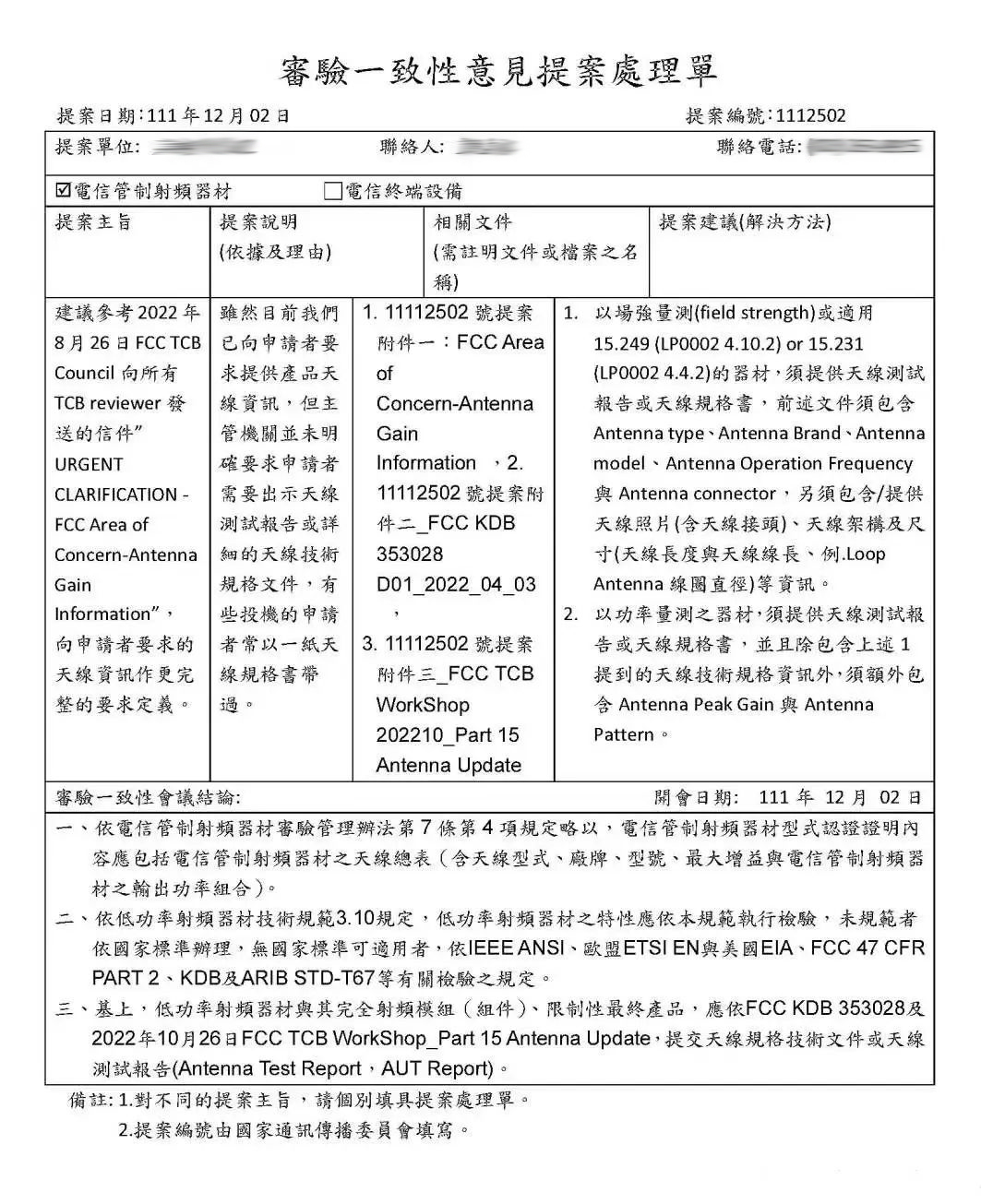
近日,臺灣NCC依照1112502提案發布通知,要求射頻設備申請者自2023年3月1日起需提供更完整的天線規格書或天線測試報告。
NCC 1112502提案內容
◆ 完整天線規格書或天線報告需包含天線類型、制造商及地址、廠牌、型號、頻率及Gain值、2D或3D圖等信息;
◆ 低功率射頻設備可參照IEEE ANSI、歐盟 ETSI EN和EIA、FCC 47 CFR Part 2、KDB及ARIB STD-T67等標準;
◆ 低功率射頻設備和射頻組件、限制性終端設備應依照FCC KDB 353028及2022年10月26日FCC TCB Workshop Part 15 Antenna Update,提供天線規格書或天線測試報告。

什么是NCC認證?
NCC全稱為National Communications Commission,為臺灣通訊傳播委員會,為臺灣通訊傳播發展而設立,主要負責頻率管理、電波檢測、網絡域名和網址和相關國際交流合作。LPE和TTE設備在臺灣市場流通和使用必須辦理臺灣NCC認證。
NCC認證產品范圍
1、公眾交換電話網絡設備(PSTN)
有線電話機(含VOIP網絡電話)、自動報警設備、電話錄音機、傳真機、電傳打字機、遙控裝置、有線電話無線主副機、用戶自備專用交換機、按鍵電話系統、計算機電話整合設備、數據設備(ADSL終端設備及分歧器)、來話顯示終端設備、2.4GHz射頻電信終端設備、DS1/T1/E1終端設備等。
2、陸地行動通信網路設備(PLMN)
無線電叫人系統終端設備、行動數據終端設備、中繼式無線電話機、GSM移動電話機暨終端設備、DCS1800移動電話機暨終端設備 、第三代、第四代行動通信終端設備 (第三代行動通信(3G)業務特許執照將于2018年12月31日依法屆期終止) 。
3、整體服務數字網絡(ISDN)
ISDN數字電話機、ISDN個人計算機附加卡、ISDN G4傳真機、ISDN影像電話機、ISDN終端配接器、ISDN終端配接器模塊、ISDN PABX、其他ISDN用戶終端設備等。
4、低功率射頻電機產品
無線網絡(WLAN)產品(含IEEE 802.11a/b/g/n)、UMII、藍牙產品、RFID(125kHz~134kHz, 13.56MHz, 27MHz, 922MHz~928MHz, 2.4GHz, 5.8GHz)、ZigBee、無線鍵盤、無線鼠標、無線耳機麥克風、無線電對講機、無線電遙控玩具、各式無線電遙控器、各式無線防盜器、Family Radio Service(FRS)等。
NCC認證申請需要準備的資料
1、RF Specification技術規格書
2、User manual 說明書
3、Schematic 原理圖
4、Block diagram方框圖
5、Antenna specification天線規格書
6、Authorization letters授權書
7、Business license營業執照(非臺灣公司)
NCC認證辦理流程
1、委托方提供產品資料給ZRLK檢測機構評估報價;
2、委托方確認回簽報價,填寫申請表,提供樣品、資料,安排款項(首款),機構開案;
3、安排產品預測,并審核資料;
4、如測試、資料存在問題,安排整改、重測,直至合格;
5、測試、資料合格后,發證機構進行目擊測試;
6、目擊測試完成后,發證機構出具測試報告,并發證;
7、委托方付清款項(尾款),拿到證書報告,結案。
備注:NCC認證是不接受國外的測試報告及證書。
在申請者還未指派當地代理商之前,國外製造商可以暫時作為認證的持有者。但是如果要辦理并完成進口產品的業務,最終還是要有本地代理商。
溫馨小提示
中認聯科18年專注消費類電子電器產品檢測認證,時刻關注各國法規變化,用心為客戶提供一站式檢測認證服務,確保您的產品快速地進入目標市場。如果您想了解更多臺灣NCC認證的要求或是有相關產品需要辦理臺灣NCC認證,請隨時與我們聯系,我們的工程師將在第一時間為您服務!