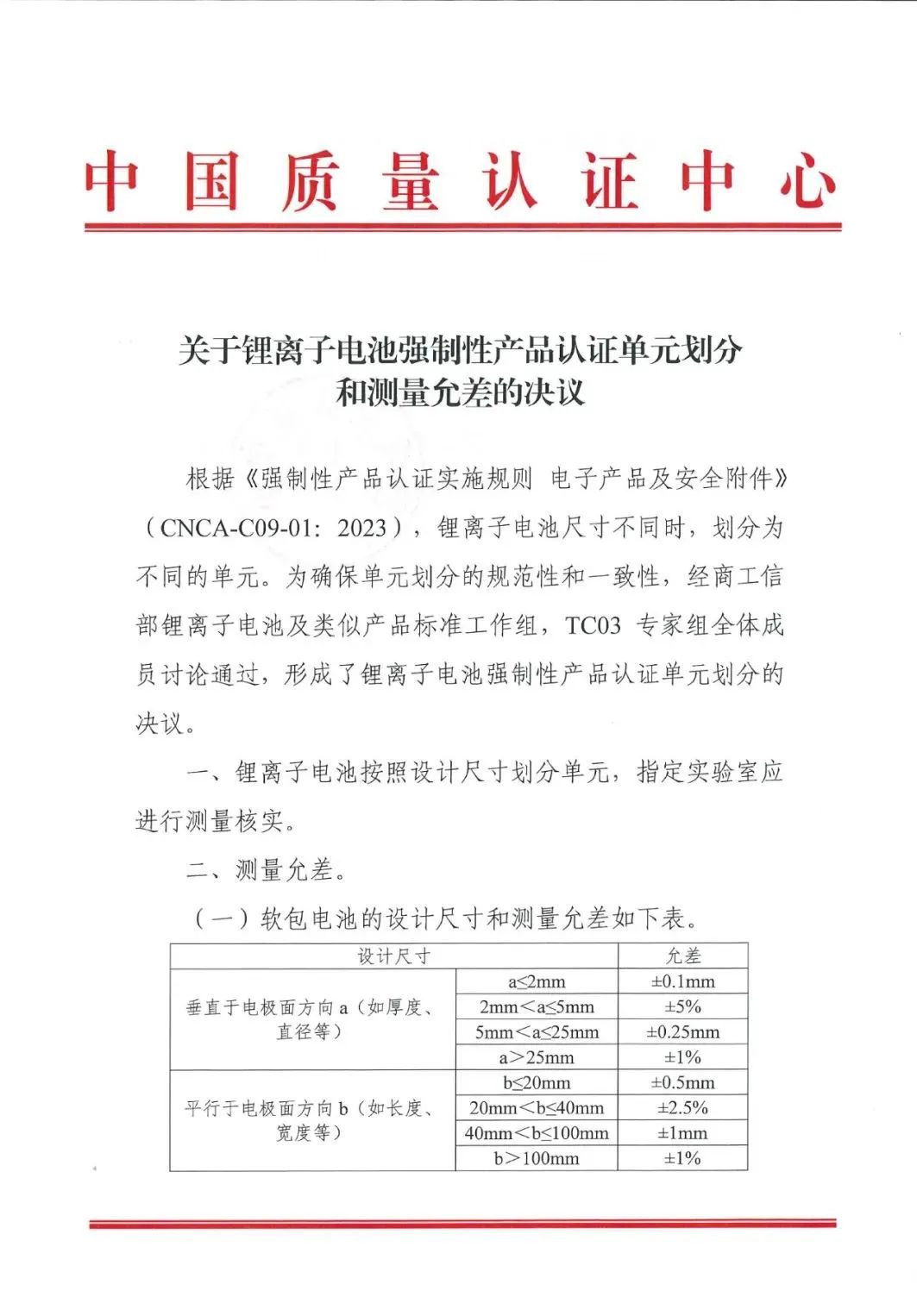
近日,國家認監委官網發布關于露營用移動電源強制性產品認證相關要求、鋰離子電池強制性產品認證單元劃分和測量允差的兩項決議,詳情如下:


溫馨小提示
中認聯科18年專注消費類電子電器產品檢測認證,時刻關注各國法規變化,用心為客戶提供一站式檢測認證服務,確保您的產品快速地進入目標市場。如果您想了解更多關于移動電源CCC認證的要求或是有產品需要辦理CCC認證,請隨時與我們聯系,我們的工程師將在第一時間為您服務!
作者:中認聯科 發布時間:2023-10-20 閱讀:1895
近日,國家認監委官網發布關于露營用移動電源強制性產品認證相關要求、鋰離子電池強制性產品認證單元劃分和測量允差的兩項決議,詳情如下:


溫馨小提示
中認聯科18年專注消費類電子電器產品檢測認證,時刻關注各國法規變化,用心為客戶提供一站式檢測認證服務,確保您的產品快速地進入目標市場。如果您想了解更多關于移動電源CCC認證的要求或是有產品需要辦理CCC認證,請隨時與我們聯系,我們的工程師將在第一時間為您服務!
關注微信公眾號,了解最新精彩內容