2023年10月13日,美國材料試驗協會(ASTM)發布了玩具安全標準ASTM F963-23。預計被強制采用時間將是2024年4月。
目前聯邦法規16 CFR 1250仍采用ASTM F963-17為強制性版本。

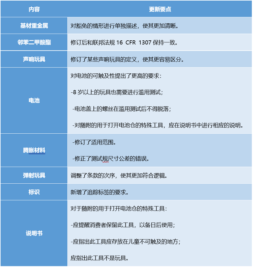
ASTM F963-23主要更新內容如下:

溫馨小提示
玩具安全標準日趨嚴格,中認聯科建議出口美國的玩具企業提高自己產品的風險意識,及時按照新要求對自己的產品進行測試,嚴格管控玩具產品質量,確保玩具產品符合相關標準要求,規避出口貿易風險。我司擁有豐富的產品檢測經驗,可助您輕松了解產品是否安全合規,如果您有需要,請隨時與我們聯系,我們的工程師將在第一時間為您服務!