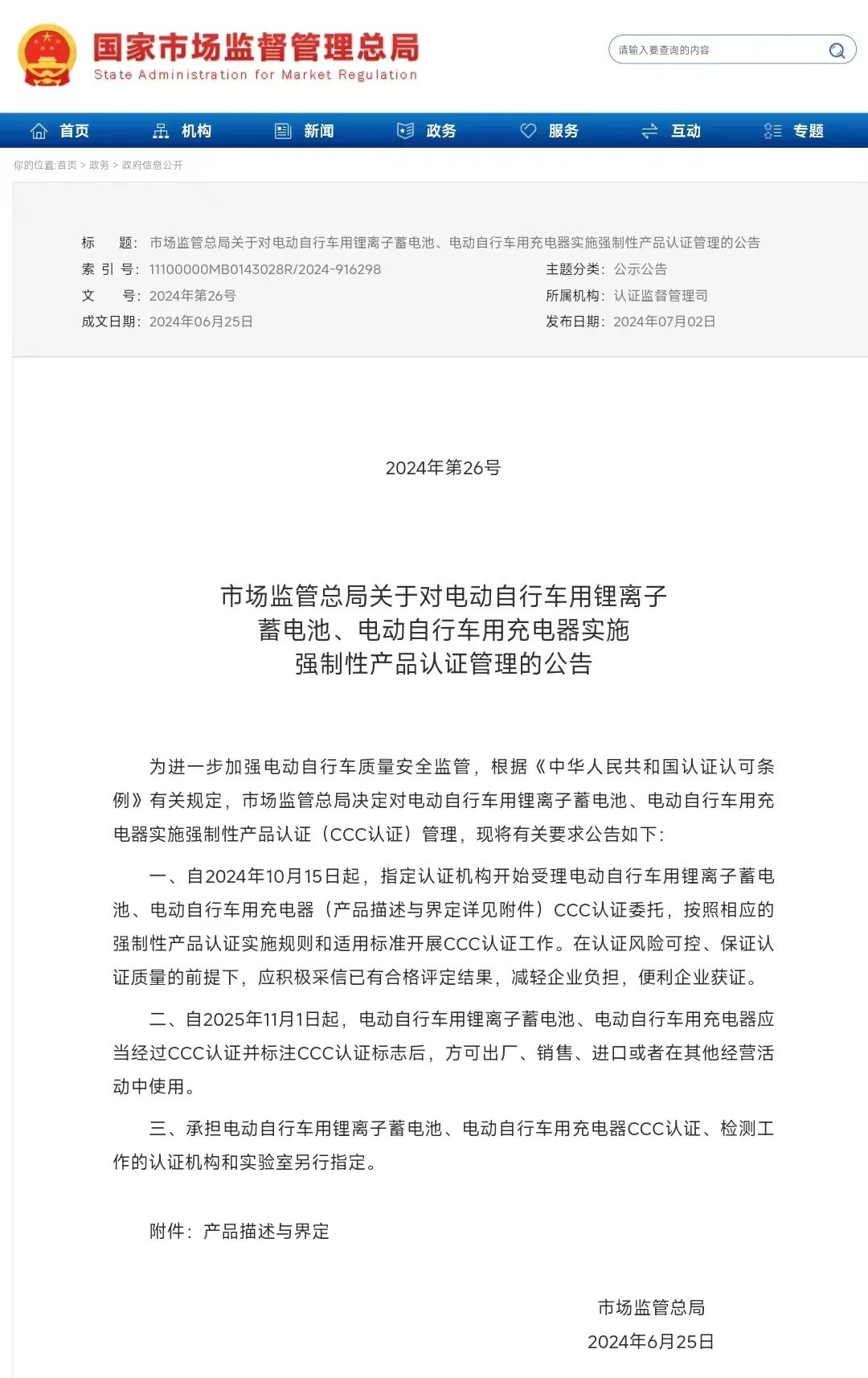
2024年7月2日,國家市場監督管理總局發布公告,對電動自行車用鋰離子蓄電池、電動自行車用充電器實施強制性產品認證(CCC認證)管理,自2024年10月15日起受理認證委托。2025年11月1日起,電動自行車用鋰離子蓄電池、電動自行車用充電器應當經過CCC認證并標注CCC認證標志,方可出廠、銷售、進口或者在其他經營活動中使用。
公告原文如下:

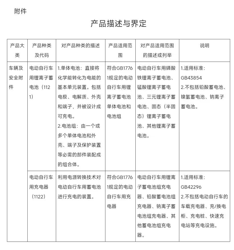
納入產品的產品描述及適用范圍如下:

溫馨小提示
中認聯科20年專注消費類電子電器產品檢測認證,時刻關注各國法規變化,用心為客戶提供一站式檢測認證服務,確保企業產品快速地進入目標市場。如果您想了解更多關于電池/電池產品檢測認證的要求或是有電池/電池產品需要辦理相關檢測認證,請隨時與我們聯系,我們的工程師將在第一時間為您服務!