basic introduction
According to the "Regulations for Compulsory Product Certification" issued by the General Administration of Quality Supervision, Inspection and Quarantine, toy products listed in the "Product Catalogue for Compulsory Product Certification" have not received a compulsory product certification certificate and a certificate from June 1, 2007. Without applying the China Compulsory Certification Mark, it shall not be shipped, sold, imported or used in other business activities. Regardless of domestic sales or imports, CCC certification is mandatory.
According to the "Measures for the Supervision and Administration of Commodity Quality in the Circulation Sector", from May 1, 2016, physical stores and online shopping commodities will be integrated into the scope of commodity quality supervision in the circulation sector, and online and offline operators will be treated equally, and commodity quality supervision will be carried out uniformly.
According to the announcement of the National Accreditation Administration, ZRLK testing has passed the review and has been selected as a mandatory laboratory for the certification of 5 types of toy products. The designated business scope includes: electric toy products, plastic toy products, metal toy products, ejection toy products, Doll toy products.
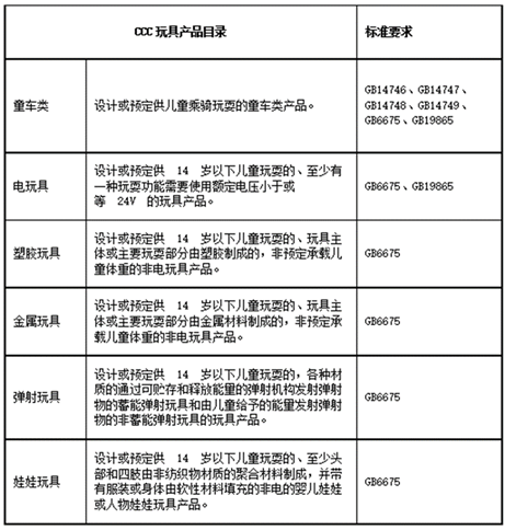
CCC certified toy product catalog

Flowchart of CCC certification for toys

Mandatory certification related documents
(1) The General Administration of Quality Supervision, Inspection and Quarantine and the National Certification and Accreditation Administration Commission Announcement No. 198 of 2005 "Catalogue of Toy Products Implementing Compulsory Product Certification"
http://www.cnca.gov.cn/bsdt/ywzl/qzxcprz/mlmsyjd/200806/t20080624_48950.shtml
(2) Announcement No. 40 of 2010 by the CNCA "Announcement on Amending the Implementation Rules for Compulsory Certification of Toy Products"
http://www.cnca.gov.cn/xxgk/ggxx/ggxx2010/201512/t20151230_44402.shtml
(3) Announcement No. 45 of 2014 by the CNCA "Announcement of the CNCA on Issuing the Description and Definition Table of the Catalogue of Compulsory Product Certification"
http://www.cnca.gov.cn/xxgk/ggxx/2014/201512/t20151230_44252.shtml
(4) Announcement No. 20 of 2017 by the CNCA "Announcement of the CNCA on the Issuance of Reference Tables for Compulsory Product Certification Catalog Products and 2017 HS Code Correspondence"
http://www.cnca.gov.cn/xxgk/ggxx/2017/201707/t20170728_54862.shtml
(5) CTI qualification related documents:
Announcement No. 2 of 2017 by the CNCA "Announcement of the CNCA on Updating the List and Business Scope of Designated Laboratories for Compulsory Product Certification"
http://www.cnca.gov.cn/xxgk/ggxx/2017/201701/t20170118_53578.shtml
Announcement No. 19 of 2017 by the CNCA "Announcement of the CNCA on the Releasing the Daily Designation of the 2nd Batch of Compulsory Product Certification Laboratories in 2017"
http://www.cnca.gov.cn/xxgk/ggxx/2017/201707/t20170725_54841.shtml
KC certification is a mandatory certification system implemented in South Korea for electronic and electrical products, aimed at ensuring that products comply with South Korea\'s safety and electromagnetic compatibility standards. The Korean market has strict quality control over imported goods, and smart rings, as electronic products, must pass KC certification in order to be legally sold in the Korean market.
CE-RED certification is a mandatory compliance requirement of the European Union for wireless devices. For smartwatches with wireless functions such as Bluetooth and Wi Fi, its importance is mainly reflected in the following three aspects.
The Brazilian market has enormous potential, but in order to successfully enter, ANATEL certification is an essential first step. As an authoritative standard certified by the Brazilian Communications Authority, ANATEL certification is not only a guarantee of product quality, but also a legal entry threshold into the Brazilian market.
According to the \"Regulations for Compulsory Product Certification\" issued by the General Administration of Quality Supervision, Inspection and Quarantine, toy products listed in the \"Product Catalogue for Compulsory Product Certification\" have not received a compulsory product certification certificate and a certificate from June 1, 2007. Without applying the China Compulsory Certification Mark, it shall not be shipped, sold, imported or used in other business activities.
Get a quote