On July 21, 2021, the European Union issued Regulation (EU) 2021/1199 in its official gazette, amending Article 50 of Annex XVII of REACH Regulation (EC) No 1907/2006, adding it to artificial turf grounds, playgrounds or sports applications Used as filler particles or coverings to restrict the use of polycyclic aromatic hydrocarbons (PAHs).
The new regulation will come into force on the 20th day after the publication of the Official Journal of the European Union and will be directly applicable to all member states.
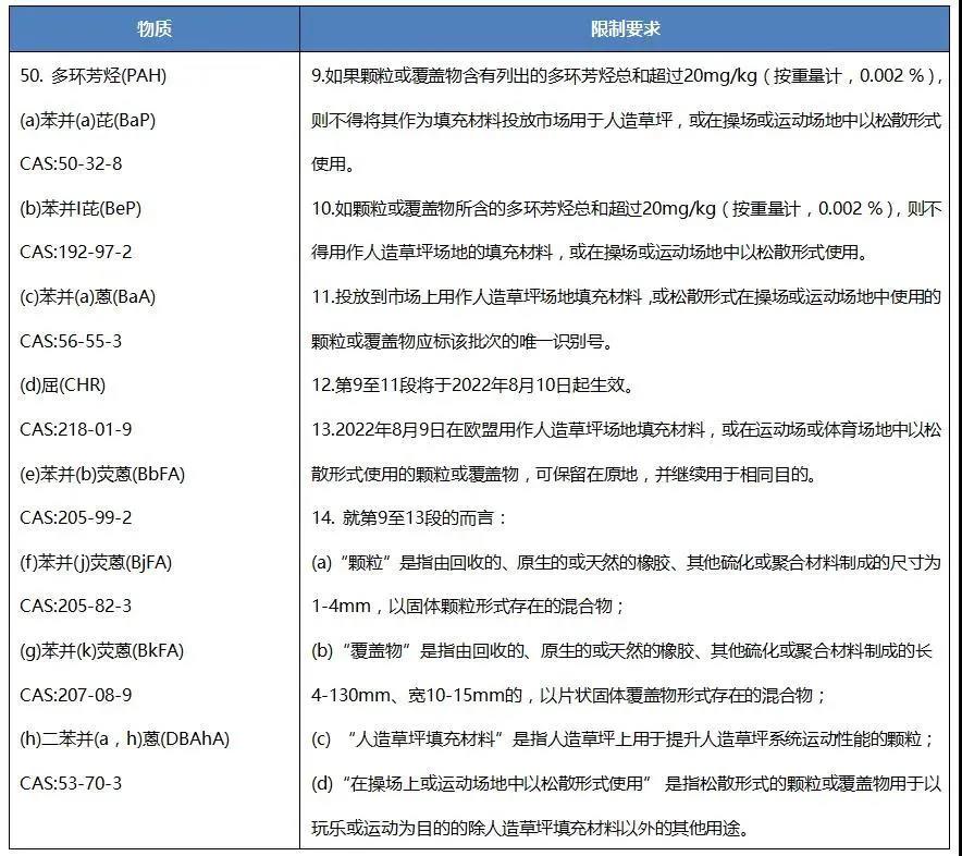
The specific new content of PAHs in Item 50 of Annex XVII of REACH is summarized as follows:

9. If the total content of the listed polycyclic aromatic hydrocarbons in the particulate matter or covering exceeds 20 mg/kg (0.002% by weight), it is used as a filling material for artificial turf courts or used in loose form in sports fields or sports applications. These particles or coverings must not be placed on the market.
10. If the total content of polycyclic aromatic hydrocarbons listed in the particulate matter or covering exceeds 20 mg/kg (0.002% by weight), it shall not be used as filling material for artificial turf courts or in loose form in sports fields or sports applications use.
11. Used as filling materials for artificial turf courts, or loosely used particles or coverings in sports fields or sports applications, they should be marked with the unique identification number of the batch when they are placed on the market.
12. Paragraphs 9 to 11 will be applicable from August 10, 2022.
13. On August 9, 2022, the artificial turf field filling material used in the Federation, or the particles or covering used in loose form in sports fields or sports applications, can be kept as it is and continue to be used for the same purpose.
14. For paragraphs 9 to 13:
(a) "Particles" are mixtures made of rubber or other vulcanized or polymeric materials, derived from recycled, virgin or natural materials, in the shape of solid particles, with a size ranging from 1 to 4 mm;
(b) "Cover" is a mixture made of rubber or other vulcanized or polymeric materials, derived from recycled, virgin or natural materials, in the shape of flake solid particles, with a size ranging from 4 to 130 mm in length, 10 to 15 mm wide;
(c) "Artificial turf field filling material" is composed of particles used in artificial turf field, used to improve the sports technical performance of the turf system;
(d) "Used in sports fields or sports applications" refers to particles or coverings used in loose form in sports fields or sports purposes, rather than as filling materials for artificial turf courts.
Reminder
With the continuous update of REACH regulations, companies are facing more and more management and control requirements. ZRLK recommends that relevant companies increase their risk awareness of their products, conduct early investigations into the supply chain, and pay attention to the updates of REACH regulations in a timely manner to calmly respond to regulatory changes.