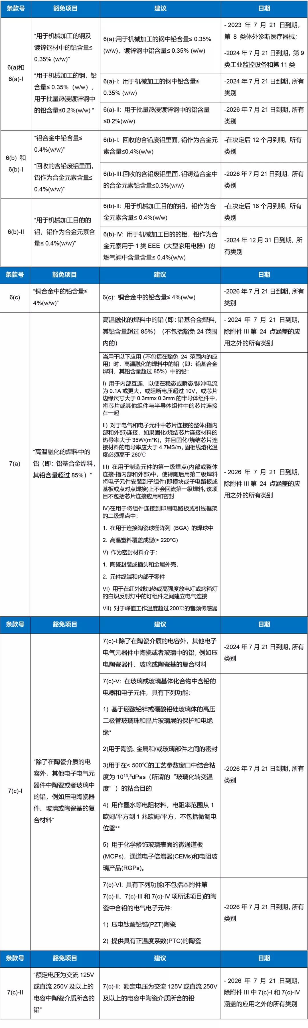
On January 13, 2022, Oeko-Institut published the final assessment report of RoHS 2.0 Directive Exemption Pack 22 on its official website, in the report for 6(a)/6(a)-I, 6(b)/6(b) -I, 6(b)-II, 6(c), 7(a), 7(c)-I and 7(c)-II are extended or not, and the EU will make reference to this assessment report. Final decision on extension or not.
The exemption clauses and recommendations involved in the evaluation project are as follows:

Reminder
The update of RoHS exemption clauses has a great impact on the electrical and electronic related industries, especially whether some exemption clauses frequently used by enterprises are extended or not, which may directly affect the production process and business activities of enterprises. In order to ensure the compliance of entering the EU market, ZRLK recommends that relevant companies always pay attention to the update of the exemption clauses of the RoHS Directive, make reasonable arrangements for production plans and material substitution, and avoid compliance problems caused by the expiration of exemptions for products exported to Europe.