On March 28, 2022, Brazil issued a new regulation, Decree No. 148, on electrical appliances for household and similar purposes, which will replace the old regulation, Decree No. 371, and will be enforced from May 2, 2022.
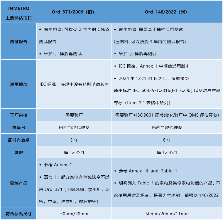
Comparison of old and new regulations

Transition between old and new versions
? If the old version of Ord.371 has been certified, it needs to be updated according to the requirements of Chapter 6.1.1.6 of the new regulation Ord.148/2022 in the maintenance phase of the next year.
? New applications need to apply Ord.148/2022, and the certificate is valid for 6 years.
Warm Tips
ZRLK has been focusing on the testing and certification of consumer electronic and electrical products in 18 years, always paying attention to the changes in regulations of various countries, and providing customers with one-stop testing and certification services to ensure that your products can quickly enter the target market. If you have home appliance smart products that need to be certified for export to Brazil, please feel free to contact us, our engineers will serve you as soon as possible!