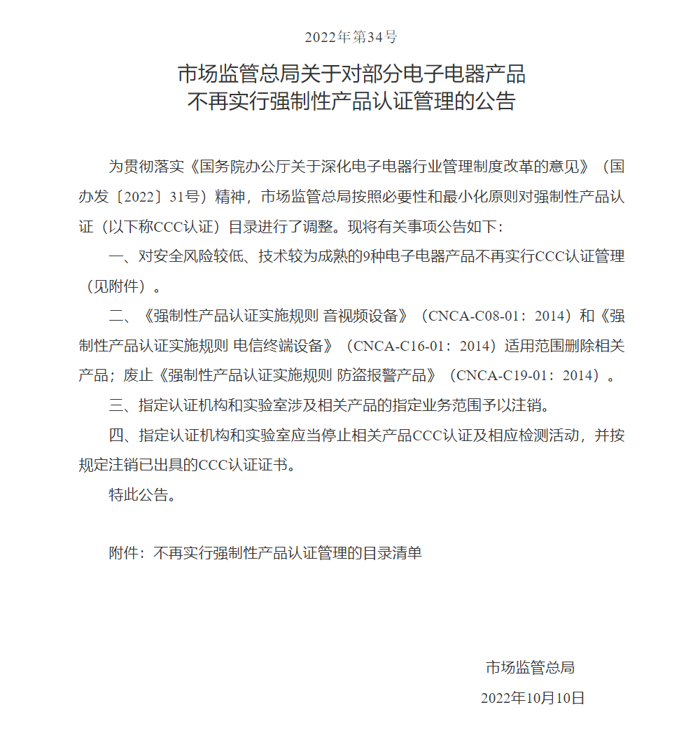
On October 11, 2022, the State Administration of Market Supervision and Administration announced that some electronic and electrical products will no longer be subject to compulsory product certification management.

The original announcement is as follows:

The contents of the announcement annex are as follows:
List of directories no longer subject to mandatory product certification management

Tips
ZRLK has been focusing on testing and certification of consumer electronic and electrical products for 18 years, paying close attention to changes in national laws and regulations, and providing one-stop testing and certification services for customers with heart to ensure that your products can quickly enter the target market. If you want to know more about the requirements of CCC certification or have products that need CCC certification, please feel free to contact us, and our engineers will serve you at the first time!