In December 2022, BIO Innovation Service, the European Union's RoHS directive consulting agency, published the final evaluation report of the EU RoHS directive consulting project Pack 23 on its official website. The report evaluated and recommended the extension of 12 exemption clauses in Annex III of the RoHS directive, including 4 (f), 8 (b), 8 (b) (I), 9, 9 (a) (II), 13 (a), 13 (b), 13 (b) (I), 13 (b) (II), 13 (b) (III), 15, 15 (a). In the future, according to the recommendations of this evaluation report, the EU will issue the final exemption clause update directive in the official gazette (EUOJ). Enterprises can refer to the contents of this evaluation report to make product adjustments and respond to regulatory changes in advance.
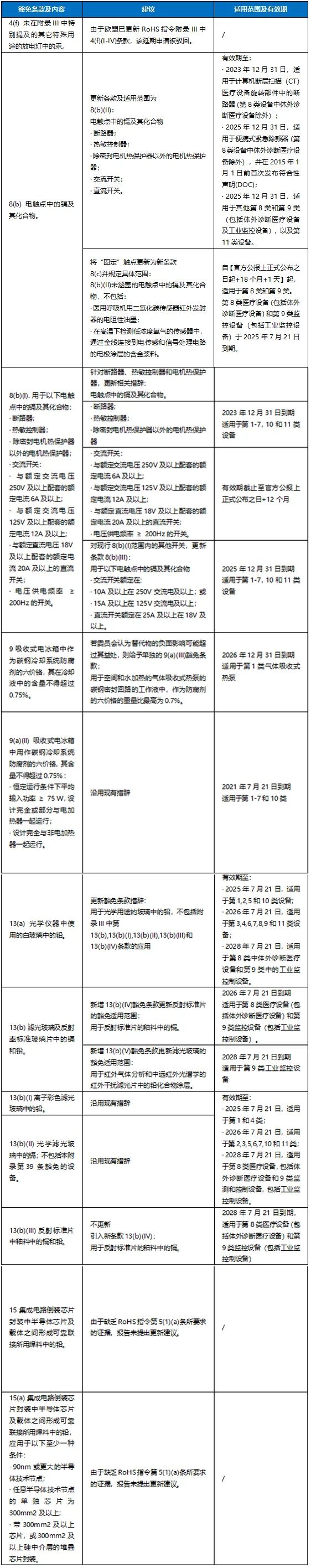
The specific contents of the current exemption and evaluation report are as follows:

Note: Exemption means that some materials in electronic products can temporarily not meet the limit requirements of RoHS Directive. The exemption clause is an important part of the RoHS Directive, which is listed in Annex III and Annex IV of the Directive (2011/65/EU). Annex III is an exemption for all electronic and electrical equipment applications, and Annex IV is an exemption for medical equipment and monitoring equipment.
The relevant rules on RoHS exemption are as follows:
1. Rules for the maximum period of exemption - 2011/65/EU Article 5 (2)
For the exemption listed in Annex III on July 21, 2011, the maximum exemption period for products in categories 1-7, 10 and 11 in Annex I is 5 years, and the maximum exemption period for products in categories 8 and 9 is 7 years, unless a shorter period is specified.
For the exemption listed in Annex IV on July 21, 2011, the maximum exemption period is 7 years, unless a shorter period is specified.
2. Exemption extension application rules - 2011/65/EU Article 5 (5)
The application for renewal should be submitted 18 months before the expiration of the exemption. The existing exemption will remain valid until the update decision is issued.
3. Exemption from cancellation of transition period rules - 2011/65/EU Article 5 (6)
When an exemption application is refused or an exemption is revoked, the validity of the exemption shall expire at the earliest within 12 months from the date of decision and at the latest within 18 months from the date of decision.
Warm tips
The update of EU RoHS exemption clauses has a great impact on the electronic and electrical industries, especially the extension of some exemption clauses frequently used by enterprises may directly affect the production process and business activities of enterprises. In order to ensure the compliance of entering the EU market, ZRLK suggests that relevant enterprises should always pay attention to the update of the exemption clauses of RoHS Directive, reasonably arrange the production plan and material substitution matters, and avoid the compliance problems of products exported to Europe due to the expiration of the exemption. Our company has a professional technical team and rich experience in the control of hazardous substances, which can help you easily understand whether the product is safe and compliant. If you need, please feel free to contact us, and our engineers will serve you at the first time!