On February 7, 2023, the European Parliament and the European Commission launched public consultation on the "Proposal to amend the Directive on Waste Electrical and Electronic Equipment (WEEE) (2012/19/EU)". This proposal is intended to amend Article 12 (1), (3), (4), Article 13 (1) and Article 15 (2) of the WEEE Directive, mainly involving the principle of extended producer responsibility (EPR) related to the collection and financing of photovoltaic panel waste.
In addition, this proposal also updates the reference standards on WEEE marking in Article 14 (4) and Article 15 (2) of the WEEE Directive, replacing the original EN 50419:2006 standard with EN 50419:2022. The public feedback period for this proposal is from February 7, 2023 to April 4, 2023.
What is WEEE?
WEEE is the abbreviation of Waste Electrical and Electronic Equipment, that is, the recycling instruction of discarded electronic and electrical equipment. From August 13, 2005, the manufacturers of electronic and electrical equipment circulating in the EU market must legally assume the responsibility of paying for the recovery of scrapped products. At the same time, EU member states are obliged to formulate their own electronic and electrical product recovery plans and establish relevant supporting recovery facilities, so that the end users of electronic and electrical products can conveniently and freely dispose of scrapped equipment.
Scrapped electronic and electrical equipment refers to the equipment designed for normal operation relying on current or electromagnetic field with AC rated voltage not exceeding 1000 V and DC rated voltage not exceeding 1500 V, as well as the equipment used to generate, transmit and measure such current and magnetic field. Even if the product has not reached the end of its service life, it will be regarded as waste as long as it is discarded by consumers.
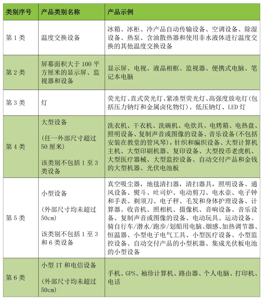
Applicable product scope of WEEE directive

Warm tips
ZRLK 18 focused on the testing and certification of consumer electronic and electrical products, always paying attention to the changes of laws and regulations in various countries, and providing one-stop testing and certification services for customers to ensure that your products quickly enter the target market. If you want to know more about WEEE registration requirements or have products that need to be registered with WEEE, please feel free to contact us, and our engineers will serve you at the first time!