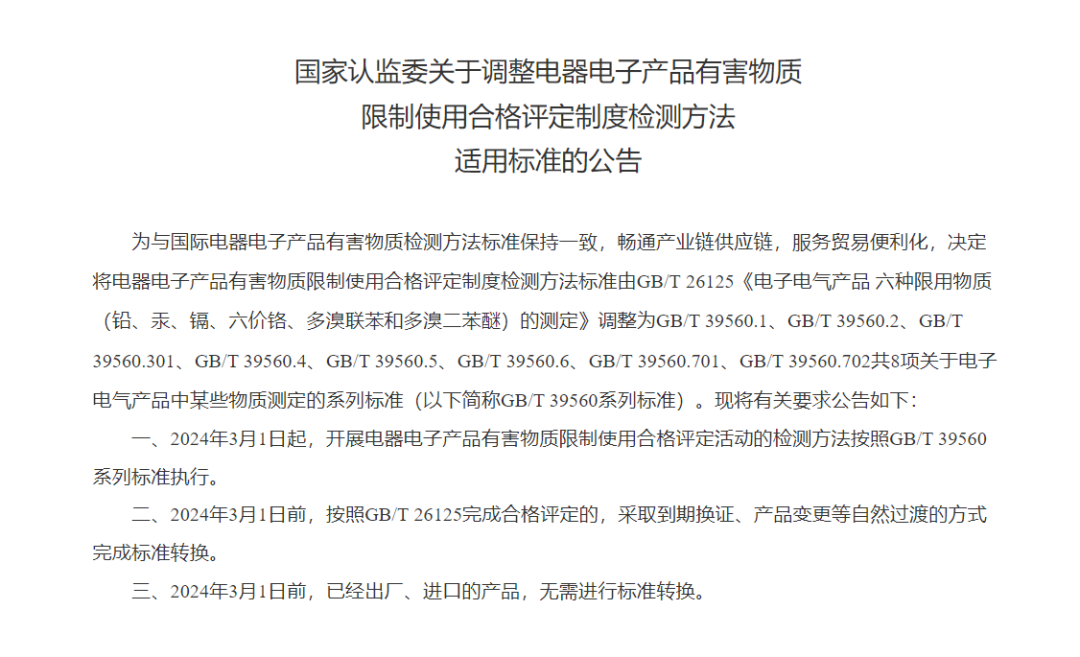
According to Document No.3 of CNCA in 2024, the testing method of China RoHS will be adjusted from the original testing standard GB/T 26125 to the series standard GB/T 39560. That is to say, from March 1, 2024, the new test standard GB/T 39560 series will replace the old test standard GB/T 26125.

Major changes
Determination of six restricted substances (lead, mercury, cadmium, hexavalent chromium, polybrominated biphenyls and polybrominated diphenyl ethers) in electronic and electrical products is adjusted to GB/T 39560.1, GB/T 39560.2, GB/T39560.301, GB/T 39560.4, GB/T 39560.5 and GB.
Main differences between new and old standards

Warm tips
ZRLK has been focusing on the testing and certification of consumer electronic and electrical products for 20 years, always paying attention to the changes of laws and regulations in various countries, and providing customers with one-stop testing and certification services to ensure that your products enter the target market quickly. Our company has a full set of testing capabilities of GB/T 39560 series standards, and has obtained a full set of CMA and CNAS qualifications. If you want to know more about the requirements of China RoHS certification or have products that need to be certified by China RoHS, please feel free to contact us, and our engineers will serve you as soon as possible!