On July 2, 2024, the State Administration of Market Supervision issued an announcement to implement compulsory product certification (CCC certification) management for lithium-ion batteries and chargers for electric bicycles, and accepted certification entrustment from October 15, 2024. From November 1, 2025, lithium-ion batteries for electric bicycles and chargers for electric bicycles shall be CCC certified and marked with CCC certification marks before leaving the factory, selling, importing or using in other business activities.
The original text of the announcement is as follows:

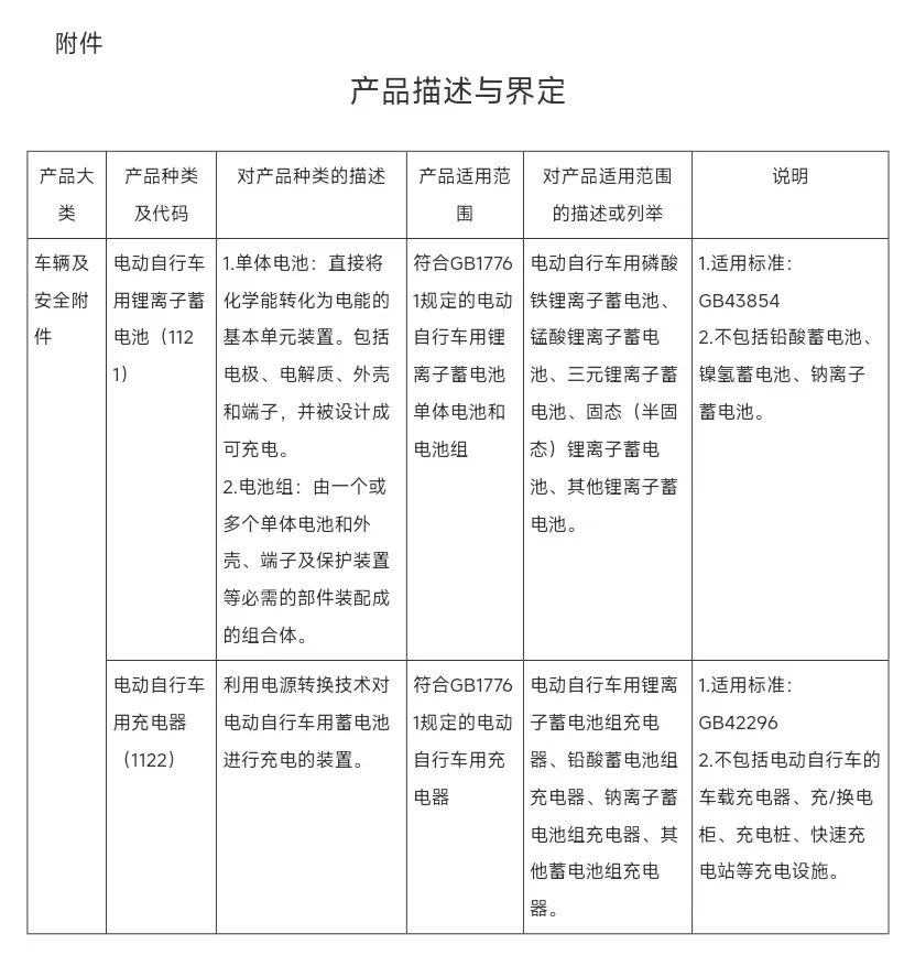
The product description and scope of application of the included products are as follows:

Warm tips
ZRLK has been focusing on the testing and certification of consumer electronic and electrical products for 20 years, always paying attention to the changes of laws and regulations in various countries, and providing customers with one-stop testing and certification services with heart to ensure that enterprise products enter the target market quickly. If you want to know more about the requirements of battery/battery product testing and certification, or if there are batteries/battery products that need to be tested and certified, please feel free to contact us, and our engineers will serve you as soon as possible!