On April 14, 2025, the European Commission adopted the draft amendment to the POPs regulations issued on December 4, 2023, which aims to revise the restriction requirements for perfluorooctane sulfonic acid (PFOS). In the future, the European Commission will publish the revised POPs regulations in the EU Official Gazette to make the restriction requirements on PFOS formally effective.

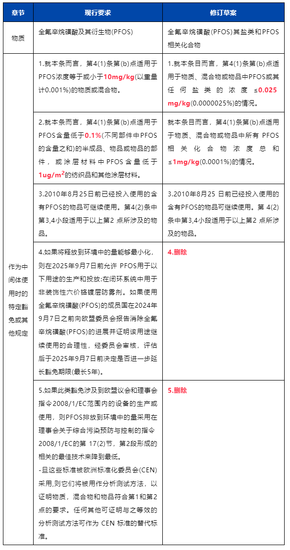
The main contents of this revision are as follows:

Warm Tips
The EU POPs regulations are frequently updated and the enforcement is constantly strengthened. There are many cases where related products have been reported for violations of POPs regulations. ZRLK recommends that relevant companies always pay attention to the dynamics of regulations, formulate corporate control measures, and reduce the economic losses caused by product violations of POPs regulations. Our company has a wide range of testing fields and a professional and efficient service team, which can help companies evaluate the special chemical substances regulated in products so that your products meet the standards of corresponding national and international organizations. If you need it, please feel free to contact us, our engineers will serve you as soon as possible!