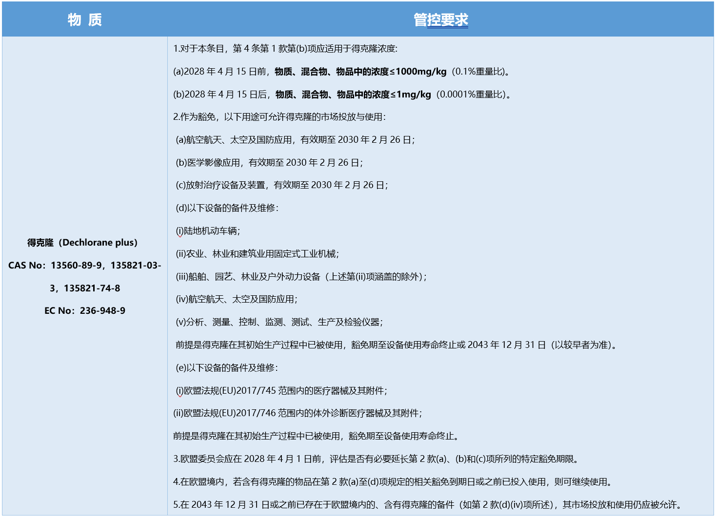
On September 25th, 2025, the Official Gazette of the European Union (OJ) issued the revised Regulation (EU) 2025/1930, adding the control requirements of Dechlorane Plus (DP) in Appendix I of POPs Regulation (EU)2019/1021, which will take effect on October 15th, 2025. So far, the list of restricted substances in Part A of Appendix I of POPs regulations has increased to 32.
Dechlorane Plus (DP) control requirements

About Dechlorane Plus (DP)
Dechlorane Plus is an additive flame retardant, also known as di (hexachlorocyclopentadiene) cyclooctane (DP), which is used as a flame retardant in many applications, including wire and cable sheaths, electrical and electronic equipment parts, automobile parts, aircraft and other transportation-related parts, hard plastic connectors and plastic roofing materials.
Warm tips
The EU POPs laws and regulations are updated frequently and the enforcement is constantly strengthened. Cases of related products being notified illegally due to violating POPs laws and regulations abound. ZRLK suggested that relevant enterprises should always pay attention to the dynamics of laws and regulations, formulate control measures for enterprises, and reduce the economic losses caused by products violating POPs laws and regulations. Our company has a wide range of testing fields and a professional and efficient service team, which can help enterprises evaluate the special chemicals regulated in products and make your products meet the corresponding national and international organization standards. If you need it, please feel free to contact us, and our engineers will serve you at the first time!