On June 14, 2021, the European Commission issued seven draft regulations to amend the mercury exemption clause in Annex III of the RoHS2 directive, and will conduct a four-week public consultation from now to July 12, 2021.
New regulations propose completely updated exemptions
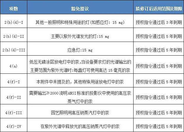
The new regulations propose to completely update the three exemptions 2(b)(4), 4(a) and 4(f) in Annex III, and are proposed to be updated as follows:

The new regulations propose to update the scope and duration of exemptions
The new regulations propose to update the scope of application of the two exemptions 2(b)(3) and 4(c) in Annex III and extend the exemption period:

New regulations propose to extend the exemption period
The new regulations propose to extend the exemption period for the two exemptions 3 and 4(e) in Annex III:

Reminder:
The update of RoHS exemption clauses has a great impact on the electrical and electronic industries, especially whether some exemptions frequently used by enterprises will be postponed, which may directly affect the production process and business activities of the enterprise. In order to ensure compliance with the EU market, ZRLK recommends that relevant electronic and electrical manufacturers always pay attention to the revision of the ROHS directive exemption, and replace the exempt materials that are about to expire or have expired in advance to avoid compliance problems caused by the expiration of the exemption.